自2023年1月8日起,中国驻美使领馆实行新的赴华签证申请要求,今天出国留学小编就给大家介绍美国留学生签证办理最新消息:中国驻美使领馆发布最新签证申请要求的通知,如果对这个话题感兴趣的话,欢迎点击出国留学网。
中国驻美使领馆关于最新签证申请要求的通知
中国驻美使领馆关于最新签证
申请要求的通知(2023年1月更新)
1月8日驻美使馆显示,根据有关工作安排,自2023年1月8日起,中国驻美使领馆实行以下赴华签证申请要求:
图源:驻美使馆
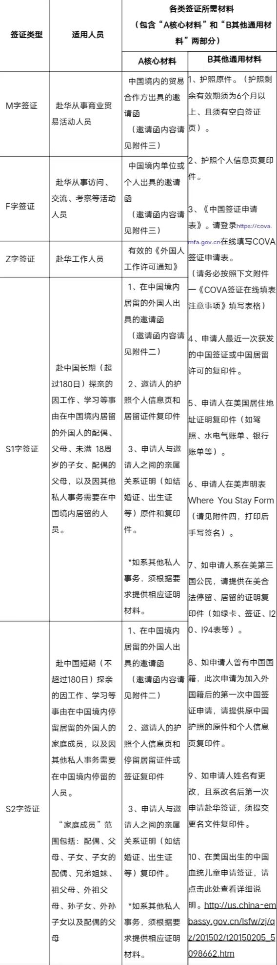
一、受理签证范围及所需材料
目前,2020年3月26日之前颁发、仍在有效期内的多年多次赴华签证仍暂停使用。如持此类签证人员现阶段有赴华需求,可按以下受理范围和材料办理新签证。暂不受理赴华旅游、就医事由的签证申请。
二、无需办理签证人员
(一)适用各类互免签证协定的外国人
(二)持有效中国永久居留证件的外国人
(三)持各类有效居留许可的外国人
(四)24小时过境免签人员
(五)持有效APEC商务旅行卡(不包括虚拟卡)的外国人(请注意:美国和加拿大为APEC旅行卡计划过渡成员,美、加颁发的APEC商务旅行卡不具备签证功能,赴华须办理签证)
注:72及144小时过境免签政策适用问题请径询拟入境地边检机关。
三、签证申请须按照中国驻美使领馆领区划分办理。有关具体申请流程请径登录各馆网站查询,使馆领区(含原驻休斯敦总领馆领区)的签证申请流程请浏览该链接。
建议大家关注中国驻美使领馆发布的有关通知,及时了解最新签证申请要求,合理规划赴华行程。
COVA签证在线填表注意事项
(一)请认真阅读系统提示要求,逐项完成签证申请COVA在线填表的内容,务必确保信息属实、准确、完整。请注意:申请表一旦提交后,表格无法进行任何修改。
(二)递交签证申请的地点须按照领区划分正确选择相应的使领馆。
(三)个人基本信息。姓、名、性别、出生日期、国籍、护照号码等必须与护照信息页内容完全一致,否则您的签证申请将被退回。
(四)如您在中国(含港澳台地区)出生, 请注意:
1、申请表1.1E本族裔语言姓名必须用汉字输入法输入中文姓名,请勿填写“中文”、“汉语”等。
2、申请表1.6G是否"曾经拥有其它国籍或居民身份"选择“是”,然后在选择曾有国籍信息。
3、申请表1.6H项为必填项。如申请人系首次申请中国签证,该项内容会在填表过程中自动生成;但如申请人此前申请过中国签证,则在线填表时该项不会显示,须打印出表格后,手写补充中文姓名等信息。该项不可为空。
(五)完整填写工作经历和教育背景
1、请填写从学校毕业后的完整工作经历。
2、申请表3.3D与3.3E职位与职责项须填写完整。
3、4.2处请填写高中之后的完整的学习经历,4.2C与4.2D项学位与专业须填写完整。
(六)完整填写各项地址
申请表5.5A 配偶地址,5.5B、5.5C父母地址均需填写本人目前所在地地址,并非出生地地址。 地址须完整填写,包括街道,城市,省份,国家。
(七)表格每项如选 “不适用”, 需写明不适用的原因。
(八)打印表格和签名。COVA在线填表完成后,必须打印出全套申请表格,包括《中国签证在线填表确认页》和《中华人民共和国签证申请表》(依个人填写情况,会生成共9至10页表格)。全套表格须逐页打印完整并提交使馆,确认页和第8页签名和日期必须为本人手写。18岁以下签证申请人由监护人代签,并同时在“代填人签名”处添加手写签名。
S1、S2、Q1、Q2字签证邀请函内容
邀请人姓名XX,性别X,出生日期:X年X月X日,中国身份证号XXX(或外国护照号XX,中国永久居留证号XX),现在中国居住地址为XX,联系电话XX,电邮XX。
本人现邀请以下亲属赴华短期探亲/长期居住,拟于X年X月X日赴华,停留期XX天。
被邀请人信息:姓名XX,性别X,出生日期XX,国籍XX,护照号XX,与邀请人的亲属关系为XX。
邀请人签名: 日期:
M、F字签证邀请函内容
(一)被邀请人个人信息:姓名、性别、出生日期、护照号码等
(二)被邀请人来华信息:来华事由、抵离日期、访问地点、与邀请单位或邀请人关系、费用来源等
(三)邀请单位信息:邀请单位名称、地址、联系电话、单位印章、法定代表或单位邀请人签字、日期等(相关信息须包含在邀请函正文)
申请人在美声明表Where You Stay Form
(请注意:根据签证申请要求,如申请人现不在美国境内,不可向中国驻美使领馆申请办理签证。)
中国大陆可直飞美国城市的航班全盘点
西部地区
从中国大陆直飞的城市包括:西雅图、旧金山、圣何塞、洛杉矶、拉斯维加斯。
西雅图
西雅图作为快帮行的总部,是有着“翡翠之城”的西海岸美丽的城市,这里是微软、亚马逊、波音的总部,也有谷歌的工程师园区,近几年因为科技公司的工作机会多以及留学生的增加,聚集了越来越多的华人,现在国内大陆直飞城市有北京、上海和深圳。
北京 → 西雅图
1. 海南航空 HU495
北京首都国际机场 - 西雅图塔科马国际机场
15:50-11:35
2. 中国东方航空 MU8885
北京首都国际机场 - 西雅图塔科马国际机场
11:20-07:33
(共享航班)
3. 中国南方航空 CZ1155
北京首都国际机场 - 西雅图塔科马国际机场
11:20-07:33
(共享航班)
4. 达美航空 DL128
北京首都国际机场-西雅图塔科马国际机场
11:20-7:33
上海 → 西雅图
1. 海南航空 HU7955
上海浦东国际机场 - 西雅图塔科马国际机场
13:55-9:35
2. 中国南方航空 CZ1046
上海浦东国际机场 - 西雅图塔科马国际机场
12:20-9:00
3. 达美航空 DL588
上海浦东国际机场 - 西雅图塔科马国际机场
12:20-9:00
深圳 → 西雅图
厦门航空 MF 845 / 中国南方航空 CZ4021
深圳宝安国际机场 - 西雅图塔科马国际机场
12:45 -10:25
旧金山
旧金山一直以来都是在美华人数量较多的城市之一,所以旧金山直飞航班很多。北京、上海、成都、广州都已开通了直飞旧金山的航班。
北京 → 旧金山
1、美国联合航空 UA889
北京首都国际机场-旧金山国际机场
16:10-13:00
2、中国国际航空 CA985
北京首都国际机场-旧金山国际机场
15:40-12:20
3、中国国际航空 CA7205
北京首都国际机场-旧金山国际机场
16:10-13:00
上海 → 旧金山
1、美国联合航空 UA890
上海浦东国际机场-旧金山国际机场
16:10-13:00
2、中国东方航空 MU589
上海浦东国际机场-旧金山国际机场
13:00-9:30
3、美国联合航空 UA858
上海浦东国际机场-旧金山国际机场
12:10-8:30
4、达美航空 DL6558
上海浦东国际机场-旧金山国际机场
13:00-9:30
(共享航空)
广州 → 旧金山
1、中国南方航空 CZ657
广州白云国际机场 - 旧金山国际机场
22:15-19:40
2、厦门航空 MF9281
广州白云国际机场 - 旧金山国际机场
22:15-19:40
(共享航班)
3、达美航空 DL6339
广州白云国际机场 - 旧金山国际机场
22:15-19:40
(共享航班)
成都 → 旧金山
美国联合航空 UA008
成都双流国际机场 - 旧金山国际机场
圣何塞
圣何塞是大名鼎鼎的硅谷所在地,北京、上海都有直飞航班。
北京 → 圣何塞
海南航空 HU7989
北京首都国际机场-圣何塞国际机场
16:00-12:30
上海 → 圣何塞
中国国际航空 CA829
上海浦东国际机场 - 圣何塞国际机场
12:00-8:50
洛杉矶
洛杉矶是美国仅次于纽约的第二大城市,是美国西部最繁华的城市,也是世界名人影星最喜欢的地方。北京、上海、广州、成都、南京、长沙、青岛均开通了直飞航线。
北京 → 洛杉矶
1. 美国航空 AA180
北京首都国际机场 -洛杉矶国际机场
17:20-14:50
2. 中国国际航空 CA887
北京首都国际-洛杉矶国际机场
12:00-9:00
3、中国国际航空 CA987
北京首都国际-洛杉矶国际机场
21:00 - 18:00
上海 → 洛杉矶
1、美国联合航空 UA199
上海浦东国际机场-洛杉矶国际机场
21:10-17:00
2、达美航空 DL088
上海浦东国际机场-洛杉矶国际机场
20:40-17:45
3、美国航空 AA182
上海浦东国际机场 - 洛杉矶国际机场
18:25-15:25
4、中国东方航空 MU577
上海浦东国际机场 - 洛杉矶国际机场
21:00 -18:00
5、中国南方航空 CZ1261
上海浦东国际机场 - 洛杉矶国际机场
20:40-17:45
6、中国东方航空 MU583
上海浦东国际机场 -洛杉矶国际机场
13:00-10:05
7、达美航空 DL6473
上海浦东国际机场 - 洛杉矶国际机场
21:00-18:00
(共享航班)
8、达美航空 DL7001
上海浦东国际机场 -洛杉矶国际机场
13:00 -10:05
(共享航班)
广州 → 洛杉矶
1、中国南方航空 CZ372
广州白云国际机场-洛杉矶国际机场
21:35-19:40
2、达美航空 DL7830
广州白云国际机场-洛杉矶国际机场
21:35-19:40
(共享航班)
3、中国南方航空 CZ621
广州白云国际机场-洛杉矶国际机场
12:25-11:00
4、厦门航空 MF9279
广州白云国际机场-洛杉矶国际机场
12:25-11:00
5、达美航空DL6784
广州白云国际机场-洛杉矶国际机场
12:25-11:00
(共享航班)
成都 → 洛杉矶
海南航空 HU469
成都双流国际机场 - 洛杉矶国际机场
22:35-20:55
长沙 → 洛杉矶
海南航空 HU7923
长沙黄花国际机场 -洛杉矶国际机场
22:15-20:00
南京 → 洛杉矶
中国东方航空 MU2855
南京禄口国际机场-洛杉矶国际机场
13:35 - 11:00+1天
青岛 → 洛杉矶
厦门航空 MF857
青岛流亭国际机场 - 洛杉矶国际机场
22:10-19:00
拉斯维加斯
赌城拉斯维加斯,不论市内的秀场还是周边的大峡谷、马蹄湾等都值得每个人去一次的地方。北京开通了直飞拉斯维加斯的航班。
北京 → 拉斯维加斯
海南航空 HU7969
北京首都国际机场 - 拉斯维加斯迈卡兰国际机场
1:45-23:00
中西部
包括12个州,从中国大陆直飞的城市包括:芝加哥、底特律。
芝加哥
“风城”芝加哥以其独特的魅力吸引着游客的到来。北京有直飞航班到达。
北京 → 芝加哥
1、美国航空 AA186
北京首都国际机场-芝加哥奥黑尔国际机场
10:10 - 9:50
2、美国联合航空 UA850
北京首都国际机场-芝加哥奥黑尔国际机场
12:00 - 12:10
3、海南航空 HU497
北京首都国际机场 - 芝加哥奥黑尔国际机场
13:40 - 13:20
4、海南航空 HU497
北京首都国际机场 - 芝加哥奥黑尔国际机场
13:40 - 13:20
底特律
曾经的汽车城,密歇根州最大的城市,北京、上海有直飞航班到达这里。
北京 → 底特律
1、达美航空 DL188
北京首都国际机场-底特律维恩国际机场
16:50-17:47
2、中国南方航空 CZ1020
北京首都国际机场-底特律维恩国际机场
16:50-17:47
(共享航班)
3、中国东方航空 MU8887
北京首都国际机场 -底特律维恩国际机场
16:50-17:47
(共享航班)
上海 → 底特律
1、中国南方航空 CZ1022
上海浦东国际机场-底特律维恩国际机场
11:45-13:35
(共享航班)
2、中国东方航空 MU8881
上海浦东国际机场-底特律维恩国际机场
11:45-13:35
(共享航班)
3、达美航空 DL582
上海浦东国际机场-底特律维恩国际机场
11:45-13:35
东北部地区
包含9个州,从中国大陆直飞的城市包括:波士顿、纽约。
纽约
美国最大最繁华的城市,世界的中心。大苹果每时每刻迎接全球数以万计的游客和新移民。北京、上海、广州、成都都有航班直飞。
北京 → 纽约
1、中国国际航空 CA989
北京首都国际机场-纽约约翰肯尼迪机场
22:35-23:55
2、美国联合航空 UA088
北京首都国际机场-纽约纽瓦克机场
15:35-17:25
3、中国国际航空 CA819
北京首都国际机场-纽约纽瓦克机场
9:20-10:40
4、中国国际航空 CA981
北京首都国际机场-纽约约翰肯尼迪机场
13:00-14:20
上海 → 纽约
1、中国东方航空 MU587
上海浦东国际机场-纽约约翰肯尼迪机场
11:30-14:25
2、达美航空 DL1008
上海浦东国际机场-纽约约翰肯尼迪机场
20:30-23:15
(共享航班)
3、中国东方航空 MU297
上海浦东国际机场-纽约约翰肯尼迪机场
20:30-23:15
4、达美航空 DL1006
上海浦东国际机场-纽约约翰肯尼迪机场
11:30-14:25
(共享航班)
广州 → 纽约
1、中国南方航空 CZ699
广州白云机场 - 纽约约翰肯尼迪机场
19:35-23:00
2、厦门航空 MF9283
广州白云机场 - 纽约约翰肯尼迪机场
1:30-5:05
(共享航班)
3、达美航空 DL6782
广州白云机场 - 纽约约翰肯尼迪机场
19:35-23:00
(共享航班)
4、中国南方航空 CZ399
广州白云机场 - 纽约约翰肯尼迪机场
1:30-5:05
5、厦门航空 MF9285
广州白云机场 - 纽约约翰肯尼迪机场
19:35-23:00
(共享航班)
6、达美航空 DL7751
广州白云机场 - 纽约约翰肯尼迪机场
1:30-5:05
(共享航班)
成都 → 纽约
海南航空 HU7915
成都双流国际机场 - 纽约约翰肯尼迪机场
22:10-00:50
波士顿
波士顿,众多美东名校所在地,是留学生到达最多的城市之一。上海有航班直飞。
上海 → 波士顿
海南航空 HU7961
上海浦东国际机场-波士顿洛根国际机场
12:25-14:35
南部地区
包含16个州和华盛顿DC,从中国大陆直飞的城市包括:华盛顿DC、亚特兰大、达拉斯、休斯顿。
华盛顿DC
美国的首都,政治中心,北京有直飞的航班。
北京 → 华盛顿DC
1、中国国际航空 CA817
北京首都国际机场-华盛顿杜勒斯国际机场
12:45 - 14:35
2、联合航空 UA808
北京首都国际机场-华盛顿杜勒斯国际机场
18:25 - 19:50
3、中国国际航空 CA7203
北京首都国际机场-华盛顿杜勒斯国际机场
18:25 - 19:50
亚特兰大
亚特兰大是达美航空的全球总部,亚特兰大机场也是连续20年美国最繁忙的机场,上海开通了直航班。
上海 → 亚特兰大
1、达美航空 DL186
上海浦东国际机场 - 亚特兰大哈茨菲尔德.杰克逊机场
12:20-15:22
2、中国东方航空 MU4397
上海浦东国际机场 - 亚特兰大哈茨菲尔德.杰克逊机场
12:20-15:22
(共享航班)
达拉斯
达拉斯是得克萨斯州仅次于休斯顿的第二大城市。北京、上海开通了直飞新航线。
北京 → 达拉斯
美国航空 AA262
北京首都国际机场-达拉斯沃斯堡国际机场
16:25-16:50
上海 → 达拉斯
美国航空 AA128
上海浦东国际机场 - 达拉斯沃斯堡国际机场
17:00-17:25
休斯顿
作为曾经小巨人姚明曾效力过的火箭队的主场所在城市 —— 休斯顿,北京有航班直飞这里。
北京 → 休斯顿
中国国际航空 CA995
北京首都国际机场 - 休斯顿乔治国际机场
15:00-15:40
离岛
包含阿拉斯加、夏威夷两个州和五个托管地。
火奴鲁鲁(檀香山)
夏威夷的最大城市,全球最佳度假地之一,北京、上海都有直飞的航班。
北京 → 火奴鲁鲁(檀香山)
夏威夷航空 HA898
北京首都国际机场 - 火奴鲁鲁国际机场
1:00 - 17:00
上海 → 火奴鲁鲁(檀香山)
中国东方航空 MU571
上海浦东国际机场 - 火奴鲁鲁国际机场
16:55 - 8:10
英国留学生疫情期间签证政策最新消息
新西兰留学签证政策最新消息
疫情政策放开后留学生回国最新消息通知
留学生回国入境政策疫苗要求最新消息,取消隔离
2023出国留学最新消息:英国新冠感染人数创新高、美国发布最新签证申请要求!
中国澳门留学生出入境政策最新消息
12月各国留学生入境政策最新消息
各国签证及入境管制措施最新消息汇总
留学生入境中国隔离政策最新消息,需要隔离多久
美国留学最新消息:美国这些大学申请截止延期



